生態環境部擬提名2025年度國家科學技術獎公示-上海上繼科技有限公司
發表時間:2025-06-30 15:03 瀏覽次數:1229 〖返回〗6月12日,生態環境部發布關于擬提名2025年度國家科學技術獎的公示。詳情如下:
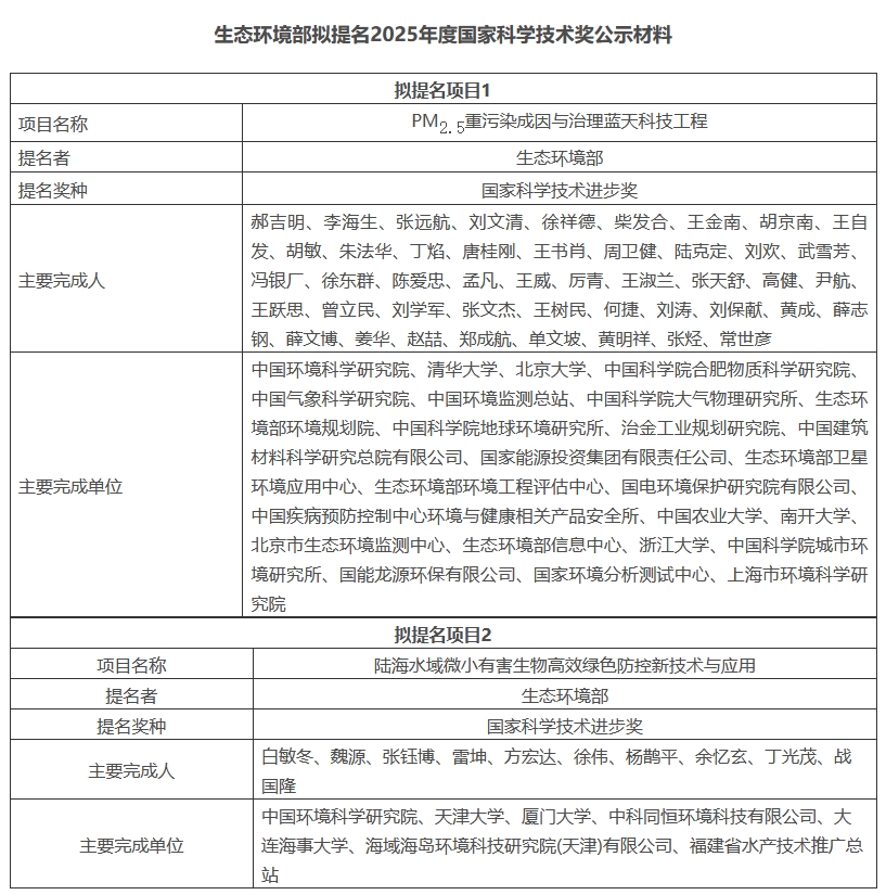
關于擬提名2025年度國家科學技術獎的公示
根據《國家科學技術獎勵工作辦公室關于2025年度國家科學技術獎提名工作的通知》的有關要求,現將我部擬提名2025年度國家科學技術獎予以公示。自公示之日起5日內,任何單位和個人對公示內容持有異議,均可在公示期內通過書面或電話實名提出。
聯系地址:北京市東長安街12號生態環境部科技與財務司(郵編:100006)
聯系電話:(010)65645399,65645391
傳 真:(010)65645374
生態環境部科技與財務司
2025年6月12日



公司介紹:上海上繼科技有限公司是一家專業從事電力系統繼電保護及智能電網電力自動化產品的研發、設計、生產、銷售和服務為一體的高科技公司。擁有資深繼電保護專家團隊和國內前沿的檢測儀器及校驗設備。同時還引用國內外先進技術,來進行技術創新。本公司的產品廣泛用于電力、工礦、鐵路、建筑等國家重大工程輸配變電系統上,產品遠銷東南亞及中東地區。產品通過國家繼電保護及自動化設備質量監督檢驗中心檢測,獲得ISO9001國際質量體系認證。“科技創新,誠信務實”是公司的經營理念,本公司以高超的技術支持和對用戶高度負責的售后服務贏得了輸配電成套企業的信賴,且樹立了良好的信譽。
公司主營:繼電器(時間繼電器,電壓繼電器,電流繼電器,中間繼電器,信號繼電器,閃光繼電器,沖擊繼電器,同步檢查繼電器,接地繼電器,差動繼電器,重合閘繼電器,絕緣監視繼電器,雙位置繼電器,模數化繼電器),智能操控裝置,微機保護裝置,電力儀表
上海上繼科技有限公司(專注電力保護繼電器生產廠家)銷售熱線:021-57233089 QQ:1932551438
{以上內容僅供參考,上海上繼科技有限公司有最終解釋權}
更多繼電器精彩文章——中國有能力率先建成空間太陽能電站-上海上繼科技有限公司





